Daha önce 18650 pillerle ilgili, şarj devresi, pil seviye göstergesi ve pil kapasite ölçümü yapan devrelerle çalışmıştık. Bu projede de bir BMS (Battery Management System) çalışması yapıyoruz. BMS devreleri birden fazla pilin seri bağlanarak oluşturulan sistemlerde her pilin şarjını ayrı ayrı kontrol ediyor. Bu özellikle benim gibi laptop bataryalarından çıkan pilleri kullananlar için önemli. Örneğin iki 18650 pili seri bağladığımızda neden uçlarına 8.4 volt (Her pil 4.2 volta kadar şarj edildiğinden) uygulamıyoruz? Sebebi pillerin kapasitelerinin eşit olmadığından dolayı; diyelim ki biri geç şarj oluyor ve üzerindeki gerilim 4 volta çıktı. O zaman seri bağlı diğer pilin uçlarında 4.4 volt olur ki bu istenmeyen durumdur. Kısaca BMS devreleri seri bağlı sistemlerde her pilin şarjını ayrı ayrı kontrol edebiliyor. Pilin bir doluysa, sadece boşalan pili şarj ediyor. O yüzden de adı BMS ‘Batarya İdare Sistemi’ olarak çevrilebilir. Bunun için hazır devreler satılıyor. 2S, 3S, 4S,.. sırasıyla 2, 3, 4 ,,, pilin seri bağlı olduğu sistemler için kullanılan isimler.

Kendin yap devrelerinin en kolay olanı transistör ve TL431 kullanılarak yapılanlar. Ve ben 3 kaynaktan baktığımda hepsinin de hemen aynı olduğunu gördüm.
Üstteki iki devre de 320volt.com sitesinden alınma. Bu arada bu siteyi de takip etmenizi öneriyorum. Ben oldukça faydalanıyorum.

Soldaki devre de youTube üzerinden KasyanTV de açıklanan devre. Fark ettiyseniz hepsi de hemen hemen aynı devre. Bu arada şunu söylemeliyim; bu devreler sadece bir pil için. Bunlarda iki, üç tanesini paralel bağlamak gerekiyor. Üst sağdaki devrede ters akımı engellemek için fazladan bir diyot (1N4148) ve bir kapasitör eklenmiş. En alttaki devrede de fazladan dört diyot (1N4007) eklenmiş. Bunu da ortaya çıkan ısı yükünün PNP transistör üzerinden alınıp bu diyotlara paylaştırılması olarak açıklamışlar. Ayrıca diğerleri LED’i yakmak için düşük güçlü fazladan bir transistör eklerken (BC556, 2SC945 gibi) alttaki aynı transistöre bağlamış. Ama hepsi de aynı çalışıyor.
TL431 bir ayarlı zener diyot arkadaşlar. Zener diyotlar normal diyota göre ters bağlandıklarında (bir akım koruma direnciyle birlikte) üzerlerinde sabit gerilim düşer. Bu zaten o zener diyotun voltajıdır. Yani zener diyotlar voltaja göre adlandırılır/satılır (5 voltluk zener, 9 voltluk zener, vb.). Seri bağlanacak direncin en küçük değeri de Ohm kanunundan bulunabilir.

TL431 ise ayarlı bir zener diyottur. Üçüncü bir (referans) bacağı vardır. Zenerin gerilimi bu bacak üzerinden ayarlanabilir.

Yukarıda TL431’in iç yapısı da gösterilmiştir. Bağlanacak dirençler aynen zener diyotlarda olduğu gibi internet üzerindeki hesaplayıcılar üzerinden (‘zener calculator’, ‘TL431 calculator’ gibi) hesaplanabilir. Ama çok zor olduğunu sanmayın.

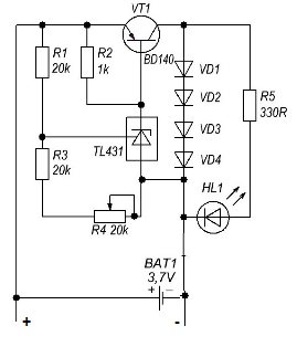
Benim Oluşturduğum devre:

Ben de iki pili seri bağlı olarak düşündüm (2 pil kullandığım devre var) ve bu devreden ikili tasarlayıp fritzing çizimine göre devreyi gerçekleştirdim. Bizim devrede zener diyodun referans bacağı devrenin (+) ve (-) uçları arasına eklenen bir gerilim bölücü arasındaki bir ayarlı dirence bağlanmış. Bunu bizim devremizde çok turlu bir trimpot ile yaptık. Bu sayede bir voltun yüzde biri seviyelerinde ayarlamalar yapabiliyoruz. bu referans bacağına bağlı trimpotla yaptığımız ayarlama, devrenin ne zaman çalışıp pilin üzerindeki gerilimi alacağı noktayı ayarlamak. Çünkü bu devre tasarlanırken pile paralel bağlanan bir yük olarak tasarlanmış. Burada yaklaşık 4,25 volt civarı seçildi. Yani pil üzerindeki gerilim bu noktaya ulaştığında, devre açılıyor, akım bu devre üzerinden geçiyor ve pilin şarjı sona ermiş oluyor.

Bu gerilimi pil girişinden güç kaynağı ile (sanki pil varmış gibi) biz veriyoruz ve 4,25 volt civarında LED in yanmasını sağlıyoruz. Bu arad LED, transistörün kollektör bacağına diyotlara paralel bağlanmış. Yani transistör iletime geçtiğinde yanıyor. Ve gerilimin, ayarladığımız değere ulaştığını ve o pilin artık şarj olmadığını gösteriyor. Kullanılan transistör (BD140) ve diyotlarda (1N4007) her bir pil için 5 volta kadar çıktığımda ısınma olmadığını gösteriyor. Yani bu devre 9-12 volt ile bu şekilde, daha büyük gerilimlerde ise transistöre soğutucu bağlanarak kullanılabilir. Ya da girişe bir LM317 yada 7812 vb gerilim sabitleyici eklenip koruma altına alınabilir. Hatta akım sabitleyici bile devre girişine eklenebilir.
Bu haliyle bu sadece şarj devresidir. Yüksek gerilimden başka koruma sağlamaz unutmayalım…
Görüşmek dileği ile…
Orijinal devre: https://320volt.com/tag/pil-balans-devresi/
Kasyan TV: https://www.youtube.com/watch?v=v_RfcPI3WKc&t=78s&ab_channel=KasyanTV
