Daha önce yaptığımız ‘Baby Sequencer‘ devresinin geliştirilmiş hali. Temel prensip olarak aynı; bir şekilde değişik frekanslı osilatör’ler üretmek. Geçen projede sistem bir schmitt trigger (CD40106) değil kapısının girişi ve çıkışı arasındaki direnç değerlerini değiştirmiş ve farklı sesler elde etmiştik. Bu farklı sesler için mecburen bir çoklayıcı (multiplexer: CD4051) bunun kontrol girişleri (A, B, C) için ise bir ikili sayaç (binary counter: CD4516)kullanmak zorunda kaldık. Bu sayaç için gereken saat(clock) sinyalini, başka devre kullanmadan CD40106 içerisindeki ‘değil’ kapılarından başka bir tanesi ile hallettik.
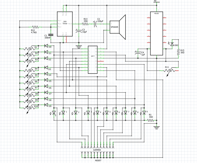
Bu projede değişik seslerdeki frekansları elde etmek için 555 entegresini kullandık. Bu projenin orijinalini yapan arkadaş, Çin’de birkaç dolara satılan ‘555 ile piano’ devresinden esinlenmiş. O devreyi ben de yapmıştım, ama devre kararsız ve nota frekansları saçma sapan idi. Ama sonuçta piano yapmıyoruz ve sesin frekansını da ayarlayabiliyoruz. 555’in astable çalışmasını bir çok kez görmüştük. Kondansatörün iki direnç üzerinden şarj olup, bir direnç üzerinden deşarj olması zamanlaması ile bir osilatör oluşturuluyor. Bu devrede de yapılan aynısı. 7 numaralı bacak ile 6 (ve kısa devre yapılan 2) numaralı bacak arasına 4.7k bir sabit direnç eklenip, 100nF kondansatör ile gnd hattına çekilmiş. Vcc hattı ile 7 numaralı bacak arasına eklenen ayarlı direnç ile frekans ayarı yapılabiliyor.

555 ile piano devresinde 220k ayarlı direnç yerine sabit dirençler paralel bağlanmış ve birer buton ile seçim yapılmaktaydı. Bizim yapacağımız şey bunu sıra ile seçmek. Bunun için de CD4017 onluk sayıcı (decade counter) kullanıldı. Çıkışların birbirinden etkilenmemesi için bu ayarlı dirençlere birer doğrultucu diyot (1N4148) seri bağlandı. Böylelikle daha önce yaptığımız 8 step yerine 10 step elde edildi. CD4017 bu çıkış bacaklarını direkt olarak Vcc besleme gerilimine bağladığından, bu bacaklara koruma direnci ile birlikte birer LEd bağlandı. Böylelikle hangi çıkışın çalışacağı görsel olarak da belirlenmiş oldu. Hatırlıyorsanız daha önceki projede bu iş için ikinci bir çoklayıcıya ihtiyaç vardı. O çıkışı iptal edebilmek için her çıkışa seri bir anahtar bağlandı. Böylelikle anahtar OFF pozisyonda iken ne ses duyulacak ne de LED yanacak.
CD4017’nin bir avantajı da şu oldu. Daha önce de gördüğümüz gibi ‘reset’ bacağını çıkışlara bağlayarak sadece 10’a kadar değil 0-9 arasında istediğimiz sayıya kadar saydırıp başa dönebiliyoruz. Bu bir avantaj; step sayısı 0-9 arasında bizim seçimimize bağlı.
Son olarak da CD4017’nin saat girişi için yine bir osilatöre ihtiyaç gerekti. Orijinal devrede bunun için de bir 555 kullanılmıştı. Ama ben onun yerine bağlantısı daha kolay olan CD40106 ‘schmitt trigger değil’ kullandım. Onun da giriş ve çıkışı arasına eklenen ayarlı direnç ile sayma hızı da kontrol edilebiliyor.
Bu kez devreyi tamamen oluşturup, yabancı kaynakların bazılarında olduğu gibi bir saklama kabına monte ettim. Plastik kabın kapağı işlenmesi kolay olduğundan rahatlıkla potansiyometreler, butonlar, LED’ler kolaylıkla yerleştirilebildi. Ayrıca kapak üzerine 5×5 cm boyundaki bir pertinaks üzerine eklediğim jumper’lar ile sayma işini 0-9 arasında seçebilme şansı da oldu. ayrıca bu pertinaks delikli ve biraz da altına eklediğim distans’lar ile yaklaşık 1 cm yükseklik ile alta yerleştirdiğim hoparlörden ses almak kolaylaştı. Açıktaki tüm lehimler sıcak silikon ile yalıtıldı ve kap içeriden sprey boya ile boyandı. Ayrıca devre girişine ters polariteyi engellemek için bir diyot, akım koruması için bir sigorta ve gerilimi sabitlemek için 7809 gerilim düşürücü eklendi.

Yukarıdaki koruma devresi hariç projenin tüm şeması da aşağıdaki gibi oldu:

Tamamı kapağa sabitlenen proje:



Linkler:
CD4017 Projesi : https://egitimsart.org/cd-4017-sayici-ile-frekans-bolucu/
CD40106 Projesi:https://egitimsart.org/eglenceli-muzik-%e2%99%ab%e2%99%ab-baby-sequencer/
555 Nasıl Çalışır: https://egitimsart.org/2018/06/10/555-nasil-calisir/
Orijinal Devre:https://www.youtube.com/watch?v=oPBbOPSpMqs&ab_channel=NetworkXIII
